前言:2026,Web3 叙事的“中场叙事”
对于境内 Web3 从业者而言,2026 年 2 月 6 日注定是一个分水岭。
在那之前,境内资产与分布式账本技术的结合,长期处于“灰色地带”的彷徨中:一方面是全球 RWA(现实世界资产)市场向 16 万亿美元规模疾驰的诱惑;另一方面是境内严密的监管红线与“出海”无门的困局。
然而,随着央行等八部委联合发布的《关于进一步防范和处置虚拟货币等相关风险的通知》1(银发〔2026〕42 号,以下简称“42 号文”),以及证监会发布的《关于境内资产境外发行资产支持证券代币的监管指引》2(证监会公告〔2026〕1 号,以下简称“1 号公告”)同步亮相,这种“冰封”状态被正式打破。
第一份:央行等八部委联合发布“42 号文”——《关于进一步防范和处置虚拟货币等相关风险的通知》。这份文件的核心价值在于:它首次在部委级政策层面对“虚拟货币”与“现实世界资产代币化(RWA)”作出明确的性质区分,并建立相应的风险防范机制。
第二份:证监会发布“1 号公告”——《关于境内资产境外发行资产支持证券代币的监管指引》。这是真正意义上的“破冰”文件。它正式确立“境内资产、境外发行”的合规通道,是我国官方文件中首次提出“资产支持证券代币”的规范路径。
这不是一次简单的放开,而是一场缜密的“制度性重构”。我将从监管政策研究的角度,系统拆解这两份文件的核心内容,梳理 RWA 在新框架下的法律定性,详解境内资产境外发行的实操流程,并指出三条不可逾越的合规红线。全文力求逻辑严谨、证据链完整、边界清晰,以期为相关从业者及行业决策者提供一份可验证、可落地的操作指南。
第一章:宏观背景——从“全面围堵”到“有限疏导”
要理解我国监管层的政策转向,首先要看清全球市场的发展态势。RWA 的概念并不复杂:将现实世界中的资产(如不动产、基础设施收益权、碳汇等)通过代币化技术,转化为可在区块链上流通的数字凭证。这一过程的本质是资产证券化(ABS)的数字化升级,它能够实现资产的份额化分割、7×24 小时交易、全球范围内合规投资者准入,从而大幅提升流动性。
而我国对虚拟货币及相关金融活动的监管,自 2013 年以来经历多个阶段,每一次调整都体现对金融风险的高度警惕。
- 2017 年“九四”公告叫停首次代币发行(ICO);
- 2021 年“9·24 通知”进一步明确虚拟货币交易炒作活动的非法性,境内交易所、挖矿、发行等行为被全面禁止。
这一阶段的核心逻辑是:“只要是代币,不管是什么代币,一律纳入打击范围。”这种“一刀切”的方式有效遏制投机乱象,但也客观上阻碍基于区块链技术的合规金融创新。
然而,监管并非静态不变。在多年的实践中,监管部门逐渐认识到:技术本身并不决定风险,风险来源于业务实质。2024—2025 年间,多部委密集开展一系列关于“区块链赋能实体经济”的调研和试点,香港地区的虚拟资产监管框架(虚拟资产服务提供者制度,VASP)也逐步成熟,为内地探索跨境 RWA 提供观察窗口和经验借鉴。在此背景下,监管思路开始从**“以技术形式定性”转向“以金融风险定性”**。我国对数字资产的监管从未在安全问题上妥协;此次政策调整,实质是在“金融安全”与“资产全球流动性”之间找到一个新的公约数。
1. 全球 RWA 市场的“引力场”
据波士顿咨询(BCG)及多家主流研究机构的一致预测,到 2030 年,全球现实世界资产代币化(RWA)的市场规模将跨越 16.1 万亿美元大关,预计占据全球 GDP 的 10%。这一庞大的体量不仅是数据上的跃迁,更构成全球资本市场无可忽视的“强引力场”。
对于境内资产持有方——尤其是新能源收益权、算力中心、绿色碳汇等具有长效价值的优质资产而言,RWA 的引入绝非简单的“技术贴金”,而是一场关于流动性的底层阶跃。在传统金融体系中,这类资产普遍面临“准入门槛极高、份额拆解困难、二级市场流动性匮乏”的顽疾。例如,一个大型算力中心的收益权投资往往动辄数亿元人民币,普通机构投资者难以参与,且转让流程极其繁琐。
RWA 技术的出现,通过智能合约将底层资产的所有权或收益权进行极细颗粒度的拆解,彻底打破资金规模限制。更重要的是,它借助分布式账本技术实现“24 小时不间断”的全球化合规流转,消除传统跨境金融中漫长的清结算周期与地域性准入鸿沟。这种“数字流通性”的注入,正成为连接境内实体经济与全球低成本资本的“数字快车道”。
2. 监管范式的“三同原则”
在证监会发布的“1 号公告”中,监管层确立一个极具穿透力的底层逻辑,即“三同原则”。这一原则的确立,标志着我国对数字资产的监管正式告别“技术决定论”,转向“实质重于形式”的审慎监管阶段。
同业务:回归金融本质。 无论资产是以传统的纸质凭证、电子记账,还是以分布式账本上的代币形式存在,只要其底层逻辑是基于资产现金流进行的份额化融资,其业务本质就被定性为资产支持证券(ABS)。这意味着,RWA 并非一种跳脱于现有法律框架之外的“新金融”,而是技术升级版的“链上 ABS”。
同风险:消除溢价幻觉。 监管要求代币的价值波动必须与底层资产的经营风险、信用风险及市场风险保持同等穿透性。开发者不能通过复杂算法或资金池设计掩盖底层资产瑕疵。在监管眼中,链上流动性溢价不能脱离底层资产的实际收益能力;任何试图通过代币化“点石成金”的虚假估值,都将触碰合规红线。
同监管:抹平套利空间。 技术形式创新不能成为逃避准入许可、备案登记及持续信息披露义务的“避风港”。这意味着,RWA 项目必须像传统金融产品一样,在证监会等部门进行合规备案,并接受外管局、网信办等跨部门协同监管。任何试图利用分布式技术匿名性或跨境便利性规避监管的行为,都将被视为违规。
这一原则的落地,标志着监管焦点正式从“打击区块链技术应用”转向“穿透式金融风险监测”。换言之:无论一项资产是否以代币形式存在,无论是否使用分布式账本技术,只要其实质构成金融活动,就适用现有金融监管规则。技术形式不能成为规避监管的理由。这是理解整个新框架的底层逻辑。
第二章:核心定义与定性——什么是合规的 RWA?
金融业务最忌讳在模糊概念上构建产品。在新规框架下,RWA 的法律定义被精准限缩在一个特定范围内。
1. 概念的“二分法”
“42 号文”通过精妙的法律措辞,实现资产的风险隔离:
原生虚拟币(原生代币,Native Tokens): 如 BTC、ETH 等,维持 2021 年“9·24 通知”以来的严厉态度,境内严禁发行、交易与炒作。
RWA 代币(资产支持代币,Asset-Backed Tokens): 被定性为“以分布式账本技术为载体的资产支持证券”。它拥有真实的境内底层资产支撑,是合规的金融工具。
2. RWA 的“合规三要素”
一个合规的 RWA 项目,必须在产品设计阶段满足以下“硬通货”标准:
- 底层实物或权益支撑: 必须具备能够产生稳定、可验证现金流的境内资产。
- 确权与映射的闭环: 通过法律合同与智能合约,实现资产收益权与代币的 1∶1 精准映射。
- 境外持牌流通: 发行与交易必须在境外(如香港 VASP 持牌平台)进行,对接全球合格投资者。
这里的核心在于“境内资产、境外发行”。这种模式规避境内直接进行代币交易的法律障碍,同时利用境外成熟的虚拟资产监管制度。
第三章:政策全景对照——“42 号文”与“旧框架”
我们以 2021 年“9·24 通知”为旧框架代表,与 2026 年新框架进行四个维度对比。

另外,有一个重要政策口子需要单独说明:根据“42 号文”,境内开展 RWA 业务存在唯一例外豁免点,就是必须依托**“特定金融基础设施”**。
目前政策对“特定金融基础设施”的定义尚不完全清晰,但这是监管为未来国家级或持牌级金融创新预留的重要政策空间。从监管逻辑看,这类基础设施必须具备四个特征:可审计、可监管、可追溯、可干预。
第四章:实操手册——境内资产境外发行全流程详解
阶段一:资产筛选与“双 SPV”架构搭建
资产筛选被视为 RWA 项目的“生命线”。其核心逻辑在于:并非所有境内资产都具备出海的合规基因。 监管层在“1 号公告”中通过明确偏好引导与“负面清单”约束,划定资产证券化代币化的合法疆域。
1. 资产筛选:寻找具备“确定性”的硬资产
优质的 RWA 底层资产必须通过合规性与商业性的双重审视。基本门槛包括:权属清晰无争议、具备持续且稳定的现金流预期,以及坚实的实体经济基础。
A. 优先支持类:政策红利与国际共识的交集
这类资产在备案过程中通常能获得更高审批效率,且易于对接境外主流 VASP 平台。
新能源与绿色资产: 包括分布式光伏电站、风力发电设施及碳汇权益。此类资产天然契合国家“双碳”战略,且收益模型标准化程度高,在国际资本市场中具有较高认可度与 ESG 溢价。
数字基础设施: 重点聚焦 AI 算力中心、IDC 数据中心及 5G 基站。作为支撑 2026 年数字经济增长的底层物理支点,这类资产具备增长潜力与抗周期能力。
现代物流与仓储: 如跨境电商海外仓、自动化冷链物流中心等。受益于全球贸易复苏,此类资产现金流表现稳健,且实物资产估值逻辑清晰。
优质文旅 IP: 包括成熟景区收益权、具有全球影响力的文化 IP 授权等。这是探索文化资产“数字化出海”路径、提升文化软实力的重要尝试。
B. 绝对负面清单(红线):合规的“一票否决”区
在实际操作中,触碰以下红线的项目将被监管部门直接劝退,甚至可能引发合规调查。
权属瑕疵与法律隔离失效资产: 若底层资产无法实现法律意义上的真实出售(True Sale),或无法在结构上达成破产隔离,则不具备代币化前提。
国安敏感与限制类资产: 涉及国家机密、地理测绘、限制外资准入行业,或包含大规模未脱敏个人信息的数据资产,均不在开放之列。
城投平台(地方政府融资平台,LGFV)债务风险: 这是监管执法的重中之重。严禁通过 RWA 模式为地方政府融资平台违规举债,严禁任何形式变相增加地方政府隐性债务的行为。这被明确定义为监管监测的“第一优先禁区”,没有通融余地。
2. 架构设计:双 SPV 模型——实现“风险隔离”与“跨境映射”的精密手术
在“1 号公告”的监管语境下,单纯“资产上链”并不具备法律效力。要实现合规出海,必须通过一套严丝合缝的法律结构,确保底层资产在遭遇发起人破产等极端情况时,仍能保障境外持币者权益。这便是业界公认的“双 SPV(特殊目的载体)模型”。
A. 第一层:境内资产证券化 SPV(隔离风险)
底层资产留在境内,由发起人(原始权益人,Originator)将其真实出售(True Sale)给境内 SPV。
载体选择: 通常为信托计划、券商资管计划或有限合伙企业(LLP)。
核心功能: 实现资产“出表”。通过法律程序,将底层资产与原始权益人信用风险切断。即使原始权益人面临清算,该资产因已完成权益转移,不属于清算财产,从而实现破产隔离。
B. 跨境连接桥梁:权益转换机制
这是整个架构中最具技术含量的部分:境内 SPV 如何将收益合规传递给境外?
TRS(总收益互换,Total Return Swap)模式: 境内 SPV 与境外 SPV 签署总收益互换协议,境内 SPV 将资产产生的现金流扣除运营成本后支付给境外,境外 SPV 则反馈相应融资对价。
跨境收益权转让: 在符合外管局备案前提下,直接进行资产收益权跨境协议转让。这一步需要深度配合 ODI(境外直接投资,Outbound Direct Investment)备案或相应跨境金融工具,确保资金流向可追溯、可核验、可合规。
C. 第二层:境外发行主体(代币化 SPV)
该主体通常设立在香港、新加坡等对虚拟资产有明确持牌制度的法域。
角色定位: 作为代币法定发行方,负责在合规区块链上铸造、分发代币,并对接全球合格投资者。
合规锚点: 境外 SPV 必须挂钩符合当地监管要求的 VATP(虚拟资产交易平台,Virtual Asset Trading Platform)或托管机构,确保代币发行、交易、销毁全生命周期可审计。
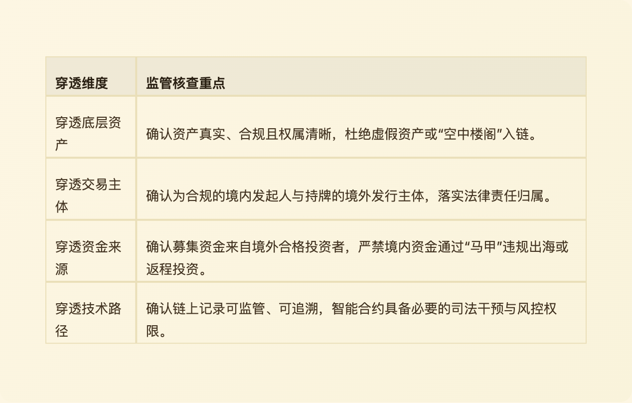
核心风控逻辑:监管穿透的“四原则”
在搭建双 SPV 架构时,项目负责人必须对照监管部门的“穿透式”审查清单,确保每一环都经得起推敲。

避坑指南:
“真实出售”是双 SPV 的灵魂。如果资产转移被认定为“担保贷款”而非“销售”,破产隔离将彻底失效。因此,法律意见书中关于“真实出售”的论证,往往是决定备案能否通过的关键。
阶段二:技术合规——“代码即合规”的工程化实现
在传统金融中,合规往往依赖事后审计与人工审批;而在“1 号公告”与“42 号文”构建的新框架下,监管要求必须在代币铸造(Mint)之前就嵌入底层协议。这意味着:合规不再是外部插件,而成为资产本身的“基础属性”。
1. 行业标准的基石:为什么是 ERC-3643?
“1 号公告”明确要求技术实现具备可审计、可干预。在众多代币标准中,ERC-3643(前身为 T-REX 协议)已成为 RWA 领域的事实标准。
与追求完全去中心化的 ERC-20 不同,ERC-3643 专为受许可代币(Permissioned Tokens)设计,其核心优势在于:
链上身份解耦: 通过 ONCHAINID 及去中心化身份(DID)机制,将用户法律身份(KYC 结果)与钱包地址进行链上关联。用户持有的不是“任意可转让代币”,而是“在合规条件下持有与转让代币的资格”。
自动化合规引擎: 合约内部嵌套逻辑判断池。每笔交易发生时,引擎自动检测:发送方与接收方是否均在白名单、交易额度是否触发反洗钱阈值、接收方法域或国籍是否受限等。仅当条件全部满足,交易才会执行。
可控处置能力: 协议允许发行方在法律必要时对代币进行强制转移、冻结或销毁,以满足司法介入与风险处置要求。
2. 准入机制:白名单的“身份锚定”
根据反洗钱(AML)要求,所有参与境外 RWA 认购的投资者必须进行严格的 KYC/KYB(了解你的客户/了解你的业务)穿透。
身份映射逻辑:
- 投资者在境外持牌平台完成实名认证。
- 平台将验证后的法律身份生成哈希值,并发布至链上身份注册表。
- 该哈希值与投资者加密钱包地址形成唯一映射。
地理围栏(Geo-fencing):
通过前端 IP 限制与链上智能合约的双重校验,严格阻断来自中国境内等禁入法域的访问与交易请求,防范“出口转内销”风险。
3. 司法干预与黑名单:可控的去中心化
合规负责人最关心的问题是:若发生洗钱,或收到法院指令,该如何操作?
在智能合约设计中,必须保留超级管理员(Super Admin)权限。这虽与部分 Web3 叙事存在张力,但在金融合规上属于“必选项”。
黑名单熔断机制: 一旦识别关联地址涉及 AML 高风险行为,或收到境内外监管部门风险预警,管理员可实时将地址加入黑名单,立即阻断资金流动。
强制处置权限: 在收到正式司法裁定(如查封、冻结、划转指令)时,发行方可通过智能合约强制回收已分发代币,并将其重新分配至指定账户。
4. 技术审计:备案的“入场券”
“1 号公告”强调对智能合约的安全与合规审计。项目经理应对接具备资质的技术检测机构,完成以下维度审查:
代码逻辑一致性: 证明合约运行逻辑与《发行备案报告》中描述的监管限制一致。
漏洞扫描: 排除溢出、重入攻击等技术漏洞,确保资产安全。
权限边界审计: 审查超级管理员权限的触发条件与约束机制(如 Multi-sig 多重签名),防止权限滥用。
在 RWA 产品的技术选型上,我们追求的不是“最去中心化”,而是“最适配监管”。合规逻辑的优先级必须高于交易效率。
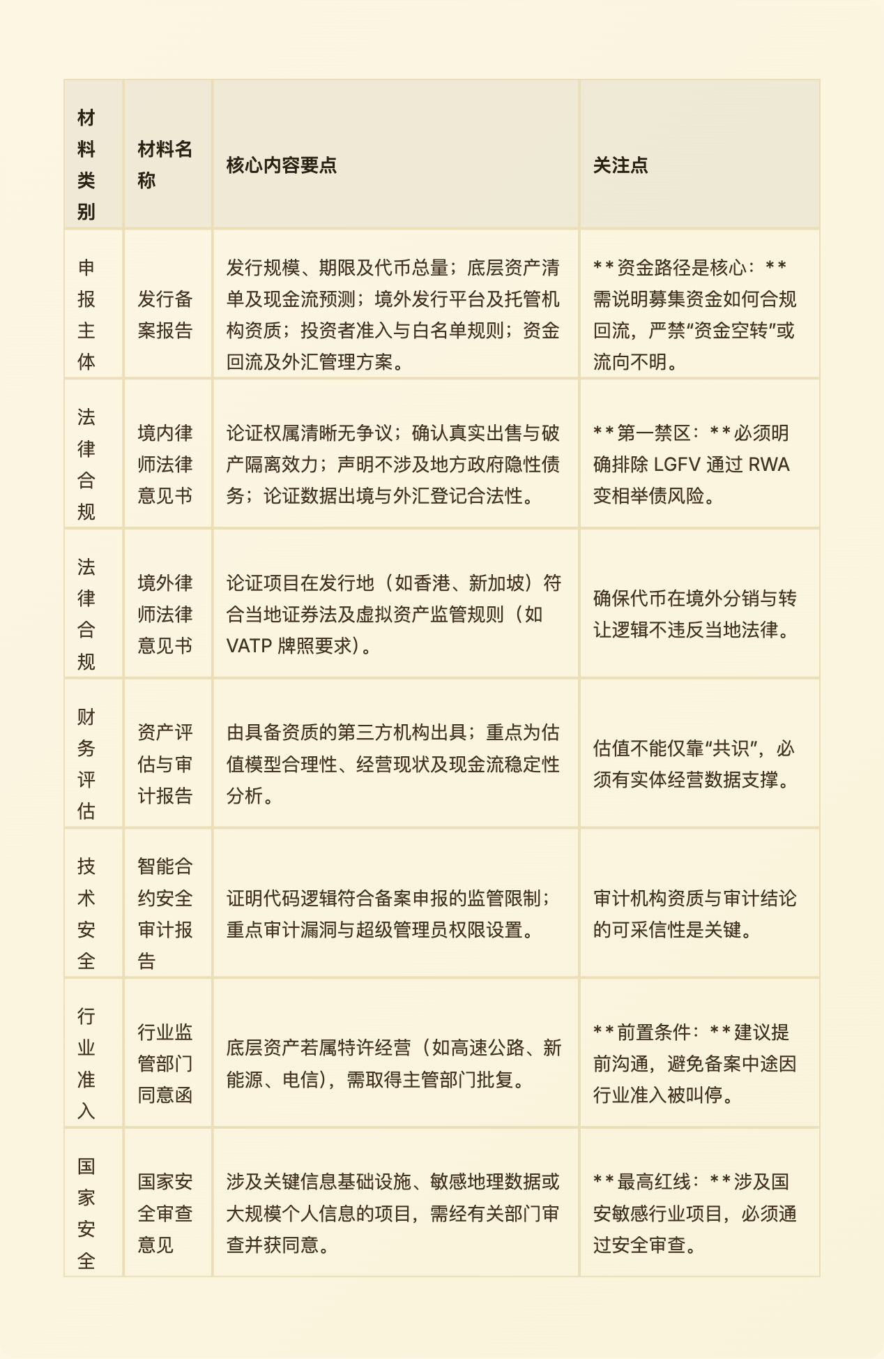
阶段三:中国证监会(CSRC)备案材料清单与“避坑”指南
在完成“双 SPV”架构搭建与技术合规部署后,项目将进入最具程序挑战性的阶段:监管备案与长效运营。需要意识到:备案成功只是“入场券”,持续的存续期管理才是确保项目不被撤销、资产平稳运行的护城河。
根据“1 号公告”精神,境内资产境外发行 RWA 高度借鉴现行境外上市与 ABS 审核要求。备案制并非简单“告知”,而是一次全方位合规背书。企业需准备以下七大类核心材料:

阶段四:持续报告与存续期管理——合规的“长跑”
备案完成不代表合规终结。新规明确要求:发行完成后,以及产品存续期间发生重大风险或重大事项变更时,发行主体必须履行持续报告义务,主要包括:
定期信息披露: 按季度或年度向证监会提交资产运营报告、收益分配明细及审计报告;披露内容包括收益分配明细、底层资产最新审计报告,以及代币持有人的分布变动。
重大事项报告: 底层资产发生重大损毁、法律诉讼、控制权变更或违约、链上合约遭遇攻击或出现重大逻辑漏洞时,需在 24 小时内报告。
持续合规监测: 持续监测链上交易异常、白名单变更与跨境数据流动,确保始终符合监管要求。例如:实时核查白名单变更,监测大额异常交易,确保不存在境内 IP 绕过围栏参与交易。
第五章:三大合规红线——数据、外汇与反洗钱的“死亡边界”
在“42 号文”与“1 号公告”确立的框架下,监管颗粒度已细化到跨境流动的每一个环节。作为项目负责人,必须在产品设计阶段就为三条“高压线”预留足够的合规安全边际。
红线一:数据出境——网信办(CAC)的“电子围栏”
底层资产代币化必然涉及数据跨境传输,但这绝不意味着数据可以“裸奔”上链。
1. 核心风险点
敏感运营数据泄露: 如 AI 算力中心的拓扑架构、新能源电站的实时运行参数等,若直接通过公链节点上传,可能触碰国家安全红线。
个人信息违规出境: 境内运维人员、底层资产关联自然人的身份信息,未经脱敏严禁流向境外服务器。
地理与行业元数据风险: 代币化过程中涉及精确地理坐标或行业核心秘密,链上公开即意味着失控。
2. 项目经理实操对策
原始数据本地化: 遵循“数据留在境内、哈希上链”原则。敏感细节保留在境内合规服务器;链上仅记录摘要值(Hash)作为权益证明。
脱敏与安全评估: 项目启动前,完成网信部门的数据出境安全评估或个人信息出境标准合同备案。
隐私计算技术: 利用零知识证明(ZKP)等技术,在不暴露明文数据前提下,向境外投资者与监管方证明资产真实状态。
红线二:资金跨境流转——外管局(SAFE)的“黄金大门”
RWA 的本质是跨境融资,而跨境融资的核心是外汇合规。监管层最担心的是借 RWA 虚构资产实现非法资本外逃。
1. 核心风险点
募集资金违规入境: 境外募集资金未经核准,擅自结汇进入境内使用。
收益跨境支付风险: 境内底层资产现金流向境外分配时,未履行税务申报与外汇备案,涉及非法套汇。
虚构资产套现: 通过虚增资产估值,将境内资产变相转移至境外。
2. 三大合规路径图
ODI(境外直接投资)路径: 境内发起人通过 ODI 程序向境外 SPV 注资,建立合规股权与债权连接,适用于架构搭建初期。
TRS(总收益互换)工具: 通过衍生品合约实现境内资产收益与境外代币分红的对冲与流转,是目前收益分配的主流合规选择。
FDI(外商直接投资,Foreign Direct Investment)回流: 境外募集资金以 FDI 形式回流境内,支持底层资产扩建与运营,确保资金流向真实合法。
红线三:“出口转内销”与反洗钱——监管的“钢铁陷阱”
这是目前执法力度最强、容忍度最低的领域。监管明确禁止境内资产代币化后回流境内销售。
1. 核心风险点
严禁“出口转内销”: 代币不得向境内投资者销售,无论其是否通过 VPN 或境外代持绕过监管。
最终受益人识别失败: 未能穿透识别最终受益人(UBO,Ultimate Beneficial Owner),导致洗钱资金进入系统。
资金回流监测缺失: 缺乏对二级市场交易的实时监控,无法防范境内资本通过“马甲”返程投资。
2. “零容忍”禁区
严禁使用混币器: 绝对禁止发行方使用 Tornado Cash 等工具分发利润,这是执法“红灯区”。
3. 技术合规方案
多层级 KYC/KYB: 不仅验证直接持有人,还必须穿透识别 UBO,确保资金来源清白。
IP 地理围栏: 在合约层与前端同时部署 IP 阻断,严格限制境内 IP 的访问与交易权限。
持牌机构清算: 法币与代币的兑换、清结算通过受监管的持牌金融机构完成,确保资金链闭环合规。
监管层会对境外投资人进行穿透审查。一旦发现境内资本返程投资,将直接撤销备案并移送行政乃至刑事处理。这不是警告,而是确定的执法路径。
第六章:总结与展望——破冰之后的战略抢位
“42 号文”与“1 号公告”的落地,标志着中国境内 RWA 监管框架完成从**“全面禁止”到“审慎开放”的历史性跨越。这一制度重构,确立以“真实底层资产、可验证现金流、完整法律权属、明确监管报备流程”**为核心的规范路径。对境内企业而言,这不仅是技术手段更新,更是利用 Web3 技术撬动全球资本、获得“正规军”身份的宝贵机遇。
1. RWA 合规执行的“核心心法”
在波诡云谲的市场环境中,合规不是发展的负担,而是持续参与竞争的“入场券”。我们将整套合规体系提炼为三句话:
底层资产要硬(真实),跨境隔离要清(法律),代币合约要管(技术)。
这三句话分别对应 RWA 成功的三个支撑点:资产真实性提供价值底座,法律结构确保风险隔离,技术手段落实监管意志。
2. 战略建议:抢占首批试点红利
2026 年初是政策落地的“摸着石头过河”阶段。首批备案项目往往能获得监管更多指导与一定弹性,这种窗口期红利具有很强的时间性。建议相关机构采取“三步走”战略:
第一步:资产盘点与合规初评。 深度梳理境内优质实物资产,从权属清晰度、现金流稳定性、数据敏感度三个维度进行自测,筛选最具备出海条件的标的。
第二步:构建持牌合规生态。 主动对接具备跨境业务能力的券商、律所与技术服务商,共同设计“双 SPV”闭环架构。RWA 不是单一企业能独立完成的闭门造车,而需要跨专业的持牌团队协同。
第三步:争取首批试点名额。 积极与证监会及相关行业主管部门进行预沟通,争取进入首批 RWA 备案试点名单,确立行业标杆地位。
结语
破冰已至,重构未来。
两份重量级文件的出台,为中国境内企业与全球资本市场之间打开一扇此前从未有过的合规大门。机会是真实的,风险同样真实且具体。在这个新赛道上,唯有对规则保持敬畏,才能在数字金融浪潮中行稳致远。
本文特别助理:Gemini 3 Pro、Deepseek、GPT-5.2、Nano Banana Pro